专题党课优秀案例分享,引领思想,激发力量!
在当前社会背景下,党课教育对于培养党员的政治觉悟、理想信念和组织纪律性具有重要意义,专题党课作为党课教育的一种重要形式,其质量和效果直接影响到党员的学习成果和党性修养,本文将介绍一个专题党课的优秀案例,以期为其他党组...
高效电机全解析,原理、特点与应用
随着科技的不断进步,电机作为现代工业的核心设备,其性能优劣直接影响到整个工业系统的运行效率,高效电机作为一种先进的电气传动设备,以其高效、节能、环保等特点受到广泛关注,本文将详细介绍高效电机的基本概念、工作原理、特点...
建设工程管理纪律规范,构建有序建设环境的基石保障
在建设工程的领域里,一个有序、规范的环境对于项目的成功至关重要,这不仅关乎工程的质量和进度,更是保障各方参与者权益的关键,本文将深入探讨“建设工程管理纪律规范”,阐述其重要性、具体内容以及实施策略,以期为提高我国建设...
百度收录推荐,宝宝巴士儿歌,唤醒童年旋律的宝藏之选
随着科技的快速发展,互联网已经深入到千家万户,成为我们获取信息的重要途径之一,每当家长们想要寻找一些有趣的儿歌给宝宝听时,百度成为了他们最信赖的搜索引擎,我们就来谈谈“宝宝巴士儿歌百度一下”这个话题,探索那些陪伴孩子...
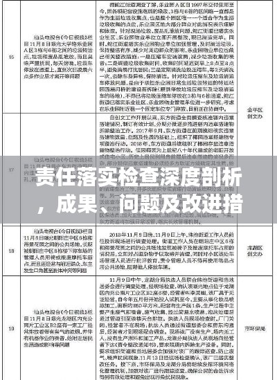
责任落实检查深度剖析,成果、问题及改进措施全揭秘
在当今社会,责任的落实与执行情况越来越受到人们的关注,无论是企业、政府部门还是个人,都需要承担起自己的责任,确保各项工作顺利进行,本文将围绕“责任落实检查情况”展开讨论,探究责任落实的重要性、检查方式、存在的问题以及...
泗阳船闸创新引领发展,建设取得新突破,引领行业迈向新篇章
泗阳船闸建设传来喜讯,一系列创新成果和最新进展成为新闻头条的热点,作为地区交通建设的重要组成部分,泗阳船闸的进展备受关注,本次更新将为您详细介绍最新的新闻动态和建设进展。泗阳船闸建设的最新进展泗阳船闸作为连接运河两岸...
今日市场走势深度解析,行情突变,惊蛰观察!
随着新的一天的到来,市场走势与最新行情引起了广大投资者的关注,我们迎来了一个特别的时刻——惊蛰,而市场的反应也如同天气一样充满了变数与惊喜,本文将为您带来最新的市场走势分析与行情观察。惊蛰节气与市场动态惊蛰,是农历的...
切菜技巧揭秘,避免菜被切断的秘诀!
烹饪一道美味的菜肴,切菜是不可或缺的一道工序,很多人在切菜时都会遇到一个问题,那就是菜容易被切断,影响菜肴的口感和美观度,切菜怎么不断菜呢?下面就来分享一些切菜技巧。选择合适的刀具切菜时选用的刀具非常重要,一把锋利、...
高新消防宣传语闪耀,守护安全共建和谐家园
随着高新技术的不断发展,我们的生活日新月异,消防安全问题也愈发受到人们的关注,为了普及消防知识,提高全民消防意识,我们特别推出高新消防宣传语句,共同守护我们的安全,共建和谐家园。高新消防,人人有责消防安全关乎每个人的...
高效课堂软硬件保障深度探讨,构建优质教育环境的关键要素
随着教育信息化的快速发展,高效课堂已成为现代教育的追求目标,如何实现高效课堂,软硬件保障是关键,本文旨在研究高效课堂的软硬件保障,探讨其内涵、现状、问题及解决方案,以期为提高教学质量提供参考。高效课堂的内涵高效课堂是...















蜀ICP备2022005971号-1