灯花笑最新章节更新与欧洲电价联动解析,实时关系揭秘!
关键词解析1、灯花笑最新章节更新:此部分涉及网络文学作品的更新情况。“灯花笑”是一部网络小说,其最新章节的更新代表着该小说的创作进度和读者的关注度,网络文学的繁荣与快速发展反映了当代文化消费的趋势和特点。2、欧洲电价...
济南实时积水与黔江车站爆炸,最新消息解读预警及全面关注
全面释义济南的实时积水情况以及黔江车站的爆炸事件成为公众关注的焦点,这两个事件不仅关乎当地民众的生活安全,也对周边地区乃至全国的城市管理和公共安全提出了警示。(一)济南实时积水济南作为山东省的省会城市,近年来在城市化...
美的DT550智能科技,诠释美好生活之选
当我们谈论家电产品时,"美的"这个品牌无疑是众多消费者的首选之一,今天我们将聚焦于美的旗下的一款产品——DT550智能家电,究竟何为美的DT550呢?让我们百度一下,深入了解这款产品。美的DT55...
上虞渠道推广公司影响力排名大揭秘!
随着互联网技术的飞速发展和电子商务的普及,渠道推广在公司营销战略中的地位日益重要,上虞地区作为经济发达区域,拥有众多优秀的渠道推广公司,本文将探讨上虞渠道推广公司的排名及其在行业中的影响力。上虞渠道推广公司排名1、领...
咸宁房屋最新价格走势及分析,全面解读房屋状况查询报告
随着社会的快速发展和经济的持续增长,咸宁的房地产市场日益繁荣,越来越多的人开始关注咸宁的房价,想要了解咸宁房子的最新状况及价格,本文将为您提供有关咸宁房子状况查询最新价格的全面信息。咸宁房地产市场概况咸宁地处湖北省东...
Mac Pro频繁重启问题深度解析
近年来,随着科技的飞速发展,苹果公司的Mac Pro系列电脑因其出色的性能和稳定的操作系统赢得了广大用户的青睐,一些用户在使用Mac Pro过程中遇到了不断重启的问题,严重影响了使用体验,本文将针对这一问题进行深入探...
独家秘制烧饼,匠心独运的传统美食制作技艺
在浩渺的中华大地上,每一座城市,每一个村落,都有属于自己的独特美食,我们要讲述的,便是那寻常巷陌中,飘香四溢的“独家秘制烧饼”。烧饼,一种看似普通的面食,却蕴含着深厚的文化底蕴,而独家秘制烧饼,更是将这一传统美食推向...
全球港口股市排名揭秘,股价背后的影响因素分析
随着全球经济的不断发展和贸易活动的日益频繁,港口作为物流运输的重要节点,其地位愈发重要,港口的股价反映了市场对港口运营状况、发展潜力及盈利预期的评估,本文将探讨世界港口的股价排名及其背后的影响因素。世界港口股价排名的...
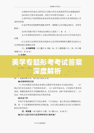
美学专题形考考试答案深度解析
美学专题形考是许多高校艺术类专业的重要课程之一,旨在帮助学生深入理解美学理论,提高审美素养,培养创新思维,本文将围绕美学专题形考考试答案进行解析,以便考生更好地理解和掌握相关知识。美学概述美学是研究美的本质、特征及其...
益阳产业投资重磅新闻,引领未来发展新篇章!
近年来,益阳市在产业投资领域取得了显著进展,各类投资项目纷纷落地生根,为地方经济发展注入了强劲动力,本文将围绕益阳产业投资领域的最新动态,为您呈现一系列新闻头条。益阳产业投资环境持续优化益阳市政府致力于改善投资环境,...













蜀ICP备2022005971号-1